
Hi, I'm Sarah
I’m a UX researcher and designer focused on uncovering needs and pain points from real users to solve real problems.
I’ve been a public policy researcher, health communications specialist, social media manager, and sailing instructor, but I’m forever a student, most excited when learning new things.
previously...
MSc @ City University of London
currently...
UX designer for Aid on the Hill
Projects
naturalistic research | prototyping | usability testing
Designed an interactive simulator that invites museum visitors to explore why preserving plants matters for their own health
user research | website design | content management
Designed and built a website from scratch in 2 weeks for a foreign assistance advocacy non-profit.
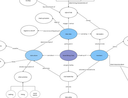
information architecture | audience research | wire framing
Translated interviews with real cyclists into a site architecture that makes finding and choosing the right biking group effortless
WCAG compliance | WAVE testing | site auditing
Audited the Royal Ballet and Opera website for WCAG 2.2 compliance and accessibility issues



